Scholarship360: A CRM for Charitable Impact

In the realm of charitable trusts dedicated to supporting education and scholarships worldwide, Netgen has emerged as a game-changer.

Client

WINGS Trust is a charitable foundation offering tertiary scholarships around the world since 2009.

Timeframe

Since 2022 until today

Scholarship360: A CRM for Charitable Impact

Impact & Growth 

  • Projects reports on the go
  • Increased efficiency on application and decision making
  • Increased efficiency on communication
  • Increased financial control
  • Up-to-date overview on every project
Services we provided
  • Digital Strategy
  • Information Technology
  • Technology evaluation
  • Development
  • Content Management
  • Reporting
  • Support

Our Role: 

Our recent collaboration with a charitable trust resulted in the creation of a cutting-edge CRM Management tool. This tool revolutionizes the way the trust manages its extensive scholarship programs, providing a comprehensive overview of all projects and scholarships they support globally. With a focus on accountability and impact measurement, this case study delves into how Netgen's innovative solution is empowering charitable trusts to make a tangible difference in the lives of countless scholars around the world.

Challenge: 

The creation of this CRM Management tool posed a multifaceted challenge, rooted in the exponential growth of information accumulated over the trust's initial ten years of operation. What began with just two supported scholarships had burgeoned into over 50 active students across various countries. The data, however, was dispersed across a myriad of platforms, including emails, Excel spreadsheets, accounting records, and PDF reports, all in different formats. Our primary challenge was to architect a comprehensive information model that could encompass all essential data required for informed decision-making while distinguishing between what data was indispensable and what remained optional.

Moreover, another significant hurdle we encountered was related to financial forecasting and planning. As the trust's support expanded, it became crucial to define the financial implications and future estimations accurately. This entailed creating a robust prognosis that delineated committed resources and explored the possibilities, ensuring that the trust could maximize the utility of its resources effectively. In essence, our journey in developing this CRM tool was characterized by the need to tame the sprawling complexity of information and financial intricacies while creating a structured framework that would empower the trust to fulfill its mission with clarity and efficiency.

wings-case-in-use

Solution: 

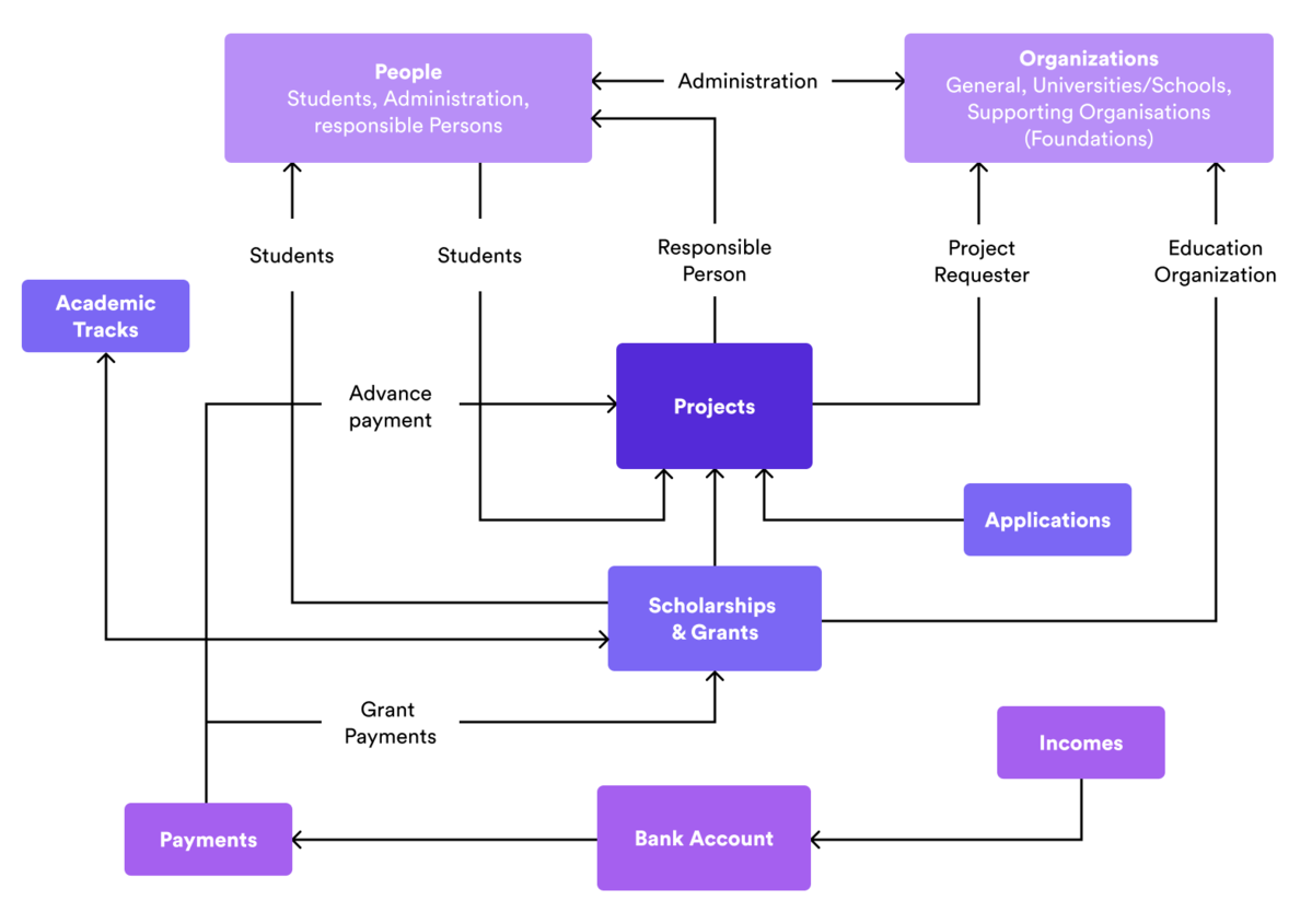
Our solution addressed the formidable challenges faced by the trust through a meticulous and comprehensive approach. We began by defining a sophisticated information architecture, organizing the wealth of data into distinct content buckets or modules.

wings

These modules were strategically designed to streamline and categorize the vast array of information, offering a structured framework for efficient management. The key modules we established included:

  1. People: This module centered around individuals involved in the trust's initiatives, such as scholars, donors, and administrators. It facilitated easy access to contact details, profiles, and engagement histories.
  2. Organizations: Here, we focused on the various organizations collaborating with the trust, whether they were educational institutions, partner NGOs, or sponsors. This module provided insights into partnerships and affiliations.
  3. Scholarships and Grants: This critical module allowed for the comprehensive management of scholarship programs and grant disbursements. It encompassed details like eligibility criteria, application processes, and funding allocations.
  4. Applications: Tracking scholarship applications and their statuses was simplified within this module. It streamlined the evaluation process and ensured that applications were efficiently processed. The module also included workflow management for a streamlined digital approval process.
  5. Payments: Financial transactions, including scholarships disbursed and donations received, were meticulously recorded in this module. It provided a transparent view of the trust's financial movements.
  6. Income: The income module allowed for the monitoring of all incoming funds and donations. It aided in assessing the financial health of the trust.
  7. Scholarship Lead Generation: This module facilitated the identification and nurturing of potential scholarship recipients. It helped in expanding the trust's outreach and impact through clear forms and workflows.

In addition to these content buckets, we designed a robust reporting tool that covered financials, prognosis, and project reporting. This tool empowered the trust with in-depth insights into its financial standing, future financial forecasts, and the progress of ongoing projects. With our solution, the trust gained not only a streamlined data management system but also a powerful reporting mechanism to enhance decision-making, transparency, and accountability across its scholarship programs and charitable endeavors.

Netgen Switzerland AG 
Project responsible: Dmytro Melnyk

This site uses cookies. Some of these cookies are essential, while others help us improve your experience by providing insights into how the site is being used.

For more detailed information on the cookies we use, please check our Privacy Policy.

  • Necessary cookies enable core functionality. The website cannot function properly without these cookies, and can only be disabled by changing your browser preferences.