Stipendien 360°

von Dmytro Melnyk -

Weltweit gibt es zahlreiche Stiftungen und gemeinnützige Trusts, die Stipendien an Student:innen vergeben. Die Verwaltung und Überwachung gestaltet sich aber bisweilen als  schwierig. 

Netgen neuster Vorstoss im Bereich der CRM-Tools schafft hier Abhilfe.  

Das neu entwickelte, transformative Tool bietet gemeinnützigen Trusts eine leistungsstarke Plattform zur Überwachung all ihrer Stipendienprogramme und bietet Echtzeit-Einblicke sowie robuste Mechanismen zur Rechenschaftspflicht.

In dieser Fallstudie ist dargelegt, wie diese innovative Lösung die Art und Weise, wie ein bestimmter gemeinnütziger Trust agiert, neu definiert hat. 

wings-case-in-use

 

Die Herausforderung

Die Entwicklung dieses CRM-Management-Tools für eine Stiftung stellte eine komplexe Herausforderung dar: Aufgrund ihres rapiden Wachstums im ersten Jahrzehnt, mit über 150 weltweit unterstützten Stipendiaten war es kaum möglich mit "manuellen Mitteln" den Überblick zu bewahren. Jegliche Daten waren über E-Mails, Tabellenkalkulationen und Berichte in verschiedenen Formaten – analog und digital – verstreut.
Unsere Hauptaufgabe bestand darin, ein umfassendes Informationsmodell für fundierte Entscheidungen zu entwerfen, das wesentliche Daten von optionalen differenziert.

Die finanzielle Prognose der Stiftung bei ihrer Expansion bildete eine weitere erhebliche Hürde. Eine präzise Definition finanzieller Auswirkungen und Ressourcenverpflichtungen war entscheidend. So entwickelte Netgen eine robuste Methode, um finanzielle Prognosen vornehmen und somit Ressourcen effizient einsetzen zu können.

Im Wesentlichen konzentrierte sich das umfangreiche Projekt darauf, komplexe Informationen und finanzielle Daten in einen strukturierten Rahmen zu organisieren, um die Mission der Stiftung mit Klarheit und Effizienz zu unterstützen.

Unsere Lösung

Netgen hat ein Datenmanagementsystem entwickelt, das eine automatisierte Einreichung und Bearbeitung von Stipendienanträgen erlaubt. Zudem 

das Zugriff für alle Projektadministratoren ermöglicht, die automatisierte Einreichung und Bearbeitung von Stipendienanträgen sowie eine organisierte Transparenz von Finanztransaktionen mit detaillierten Berichten über alle Ausgaben.

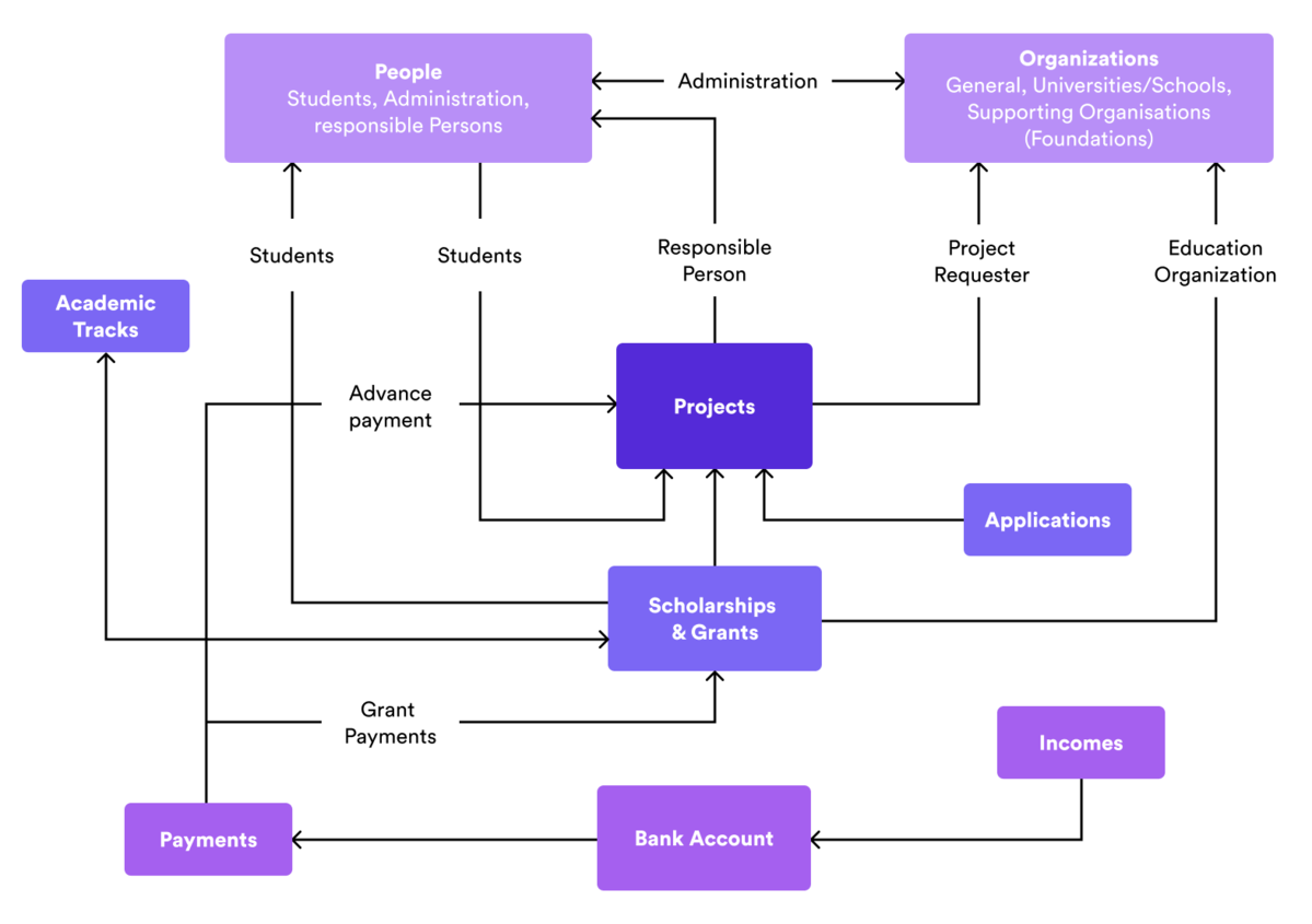
Übersicht über die implementierten Module des CRM-Systems und ihrer Verbindungen:

wings

Hauptmodule und ihre Funktionalität im CRM-System

Modul "Personen"

Dieses Modul ermöglicht die Speicherung persönlicher Informationen zu jedem Schüler und jeder Person, die mit dem Projekt verbunden ist. Es bietet zentralisierten Zugriff auf die Daten und ermöglicht die E-Mail-Kommunikation mit Schülern, Administratoren und Projektmanagern.

Beispiel für einen Datensatz im Modul "Personen"

wings-people

Modul "Organisationen"

Dieses Modul ermöglicht die Speicherung von Informationen über Bildungseinrichtungen, Partnerunternehmen und andere Organisationen, die mit einer gemeinnützigen Organisation zusammenarbeiten. Das Modul speichert Kontaktdaten und Bankverbindungen von Organisationen, was die Vereinfachung und Automatisierung der Zahlungserstellung an Bildungseinrichtungen und Partnerunternehmen ermöglicht. Zudem kann die Kommunikation mit ihnen über das CRM-System abgewickelt werden.

Modul "Projekte"

Das Modul "Projekte" ist das Hauptmodul im System. Es enthält alle wesentlichen Informationen zu Projekten, Budgets, zugeteilten Mitteln, getätigten Zahlungen und Kontoständen. Ausserdem enthält dieses Modul eine Liste aller Stipendien, Studenten und Anträge, die mit jedem Projekt verbunden sind. Dieses Modul hilft dabei, Kosten und Ressourcen für jedes Projekt separat und effektiv zu kontrollieren.

wings-project-1
wings-project-2

Modul "Stipendien"

Dieses Modul ermöglicht das Tracking aller Aspekte von Stipendien – von ihrer Vergabe bis zur Verwendung der Mittel. Es enthält Informationen zum Stipendienstatus, den Start- und Enddaten, der Bildungseinrichtung, dem Studienbereich, dem detaillierten Zahlungsstatus und wichtige Notizen.

Modul "Akademischer Verlauf"

Dieses Modul ermöglicht die Überwachung der Studienleistungen durch Aufzeichnungen ihrer Noten. Dies hilft dabei, die Wirksamkeit von Stipendien zu bestimmen und rechtzeitig Anpassungen vorzunehmen.

Modul "Zahlungen"

Dieses Modul bietet Informationen zu allen Zahlungen. Dies vereinfacht das Tracking finanzieller Ströme und gewährleistet Transparenz der Ausgaben. In diesem Modul ist auch die Funktion der Erstellung einer Zahlungsanweisung für die Bank integriert, die dann über das System-E-Mail an die verantwortlichen Personen zur Unterschrift gesendet wird. Zahlungen sind mit dem internen Ausgabenmodul sowie mit dem Stipendienmodul verknüpft.

Modul "Bewerbungen"

Dieses Modul ermöglicht das Tracking aller Bewerbungen von potenziellen Student:innen für Stipendien und die Möglichkeit, sie zu akzeptieren oder abzulehnen. Wenn eine Bewerbung genehmigt wird, werden automatisch neue Datensätze in den Modulen "Personen", "Stipendien" und "Organisationen" erstellt, und alle Informationen werden dem zugehörigen Projekt übertragen.

Das Modul bietet einen einfachen Überblick über die wichtigsten Entscheidungsdaten und vereinfacht auch das Notizenmachen, das Aufgabenmanagement und Anrufe.

Modul "Einreichungen"

Wir haben auch ein Online-Bewerbungsformular erstellt, nach dessen Abschluss automatisch ein neuer Datensatz im CRM-System im Modul "Bewerbungen" erscheint und so den Prozess des Bewerbungsworkflows startet.

Die Erstellung eines Online-Bewerbungsformulars vereinfacht den Prozess der Dateneingabe ins System, und die automatische Erstellung von Datensätzen in anderen Modulen nach der Genehmigung von Bewerbungen gewährleistet die Genauigkeit der Daten.

Modul "Finanzberichterstattung"

Das Modul "Finanzberichterstattung" dient als leistungsstarkes Werkzeug mit mehreren Ebenen der Zugänglichkeit von Finanzinformationen. Es bietet einen umfassenden Blick auf die finanzielle Landschaft des Trusts und erfüllt verschiedene Managementanforderungen. Auf einen Blick präsentiert die Finanzübersicht wesentliche Kennzahlen und ermöglicht es Administrator:innen, die Hauptzahlen innerhalb von nur 30 Sekunden zu erfassen. Diese prägnante Momentaufnahme der wichtigsten Finanzdaten bietet schnelle Einblicke in die finanzielle Gesundheit des Trusts.

Für diejenigen, die tiefer eintauchen möchten, ist die detaillierte Übersicht eine wertvolle Ressource. Innerhalb dieses Abschnitts zeigt jedes Widget nicht nur Schlüsseldaten, sondern bietet auch die Möglichkeit, tiefer in die Datensätze einzusteigen.

Durch einfaches Entfalten dieser Datenpunkte können User ein tieferes Verständnis der Ursprünge und Feinheiten der Finanzdaten erlangen, was sie befähigt, fundiertere Entscheidungen zu treffen und die finanziellen Ressourcen des Trusts effektiv zu verwalten. Dieser mehrschichtige Ansatz gewährleistet, dass Finanzinformationen nicht nur zugänglich, sondern auch in verschiedenen Detailstufen verständlich sind und den vielfältigen Bedürfnissen von Trust-Manager:innen und Stakeholdern gerecht werden.

Modul "Projektberichterstattung"

Das Modul "Projektberichterstattung" ist ein dynamisches und vielseitiges Werkzeug, das User umfassenden Einblick in Projekte gestattet. Es bietet sowohl einen übergreifenden Blick auf alle Projekte gleichzeitig als auch die Flexibilität, sich auf bestimmte Projekte und einzelne Jahre zu konzentrieren. Diese Anpassungsfähigkeit ermöglicht es, mehrere Berichte genau auf ihre individuellen Anforderungen zugeschnitten zu extrahieren. Ob es sich um einen Überblick auf höchster Ebene oder um eine detaillierte Analyse bestimmter Projekte handelt, die Architektur dieses Berichtssystems ermöglicht eine nahtlose Anpassung an eine Vielzahl von Bedürfnissen.

Eine der herausragenden Funktionen dieses Moduls ist die Echtzeitdaten-Aktualisierung, die sicherstellt, dass die präsentierten Informationen immer aktuell sind. Die Daten werden täglich aktualisiert, um User auf dem Laufenden zu halten und ihnen die Möglichkeit zu geben, zeitnah Entscheidungen zu treffen. Mit seiner benutzerfreundlichen Oberfläche und der anpassungsfähigen Struktur vereinfacht das Modul "Projektberichterstattung" nicht nur das Projektmanagement, sondern verbessert auch die Fähigkeit des Trusts, den Fortschritt zu überwachen, die Leistung zu bewerten und strategische Entscheidungen über alle Projekte zu treffen.

Key Benefits

Fünf Ziele, die durch die neue Lösung für die Stiftung erreicht wurden:

  1. Vereinfachtes Informationsmanagement: Das CRM-Management-Tool konsolidiert verstreute Datenquellen in ein zentrales System und vereinfacht das Datenmanagement des Trusts. Dieser Ansatz führt zu einer gesteigerten Effizienz und einer Verringerung des Risikos von Datenfehlern.
  2. Verbesserte Entscheidungsfindung: Das umfassende Informationsmodell liefert wertvolle Einblicke in Stipendienprogramme, Spenderbeziehungen und Finanzen. Dies ermöglicht es dem Trust, schnell fundierte Entscheidungen zu treffen, was zu einer effektiveren Ressourcenallokation und Unterstützung für Stipendiat:innen führt.
  3. Verbesserte Rechenschaftspflicht: Das robuste Berichtstool bietet transparente finanzielle Übersicht, sodass der Trust Einnahmen, Ausgaben und Projektfortschritt in Echtzeit überwachen kann. Dies erhöht die Rechenschaftspflicht und fördert ein grösseres Vertrauen bei Stakeholdern und Gönner:innen.
  4. Erhöhte Reichweite: Das Modul für die Generierung von Stipendien-Leads hilft dem Trust dabei, potenzielle Stipendiat:innen effizient zu identifizieren und zu fördern. Diese erweiterte Reichweite ermöglicht es dem Trust, mehr verdienstvolle Stipendiat:innen zu erreichen und weltweit eine breitere Wirkung zu erzielen.
  5. Zukünftige Ressourcenplanung: Durch unsere Lösung ist eine genaue finanzielle Prognose und Ressourcenzuweisung möglich. Der Trust erlangt die Fähigkeit, effektiv für die Zukunft zu planen, um die Nachhaltigkeit seiner Mission sicherzustellen und die Nutzung seiner Ressourcen zu maximieren.

Diese Schlüsselauswirkungen transformierten kollektiv das Stipendienmanagement des Trusts, ermöglichen eine effektivere Erfüllung seiner Mission und bewirken einen bedeutenden Unterschied im Leben von Stipendiat:innen weltweit.

Zusammenfassung:

Die Implementierung eines CRM-Systems in einer gemeinnützigen Organisation, die die Ausbildung von Student:innen aus verschiedenen Ländern finanziert, ist entscheidend, um eine effektive Ressourcenverwaltung, Optimierung der finanziellen Prozesse und Buchführung sowie Verbesserung der Qualität der bereitgestellten Bildung zu gewährleisten.

Ein solches System hilft nicht nur, Zeit und Geld zu sparen, sondern auch Transparenz und Interaktion zwischen allen Beteiligten sicherzustellen.

Bei Fragen bitte Christian Paredes bei Netgen kontaktieren

Diese Seite verwendet Cookies. Einige dieser Cookies sind unverzichtbar, während andere uns helfen, deine Erfahrung zu verbessern, indem sie uns Einblicke in die Nutzung der Website geben.

Ausführlichere Informationen über die von uns verwendeten Cookies findest du in unserer Datenschutzrichtlinie.

Einstellungen anpassen
  • Notwendige Cookies ermöglichen die Kernfunktionen. Die Website kann ohne diese Cookies nicht richtig funktionieren und kann nur deaktiviert werden, indem du deine Browsereinstellungen änderst.